Author: OneHealthPact
One Health PACT coordinator Marion Koopmans was interviewed by the Dutch radio NPO Radio 1 on August 14, 2024 about the One Health PACT research.
More and more Dutch travelers are bringing dengue back from their vacations. Virologist Marion Koopmans believes we need to pay more...
International Summer School on One Health and Climate Adaptation
The recent international summer school on One Health and the effects of climate adaptation on health, organized by the Pandemic and Disaster Preparedness Center (PDPC), The Department of Viroscience – Erasmus MC, ID Alert, and One Health PACT, was a resounding success. Out of 110 applicants, 30...
Pandemic & Disaster Preparedness Congress
In addition to her role as the coordinator of One Health PACT, Marion Koopmans is also the scientific director of PDPC.
The second Scientific Conference of the Pandemic and Disaster Preparedness Center will be held in Rotterdam, The Netherlands on October 3rd, 2024. The...
Breeding performance of Common Blackbirds Turdus merula in two habitats with contrasting abundance trends: woodland and urban areas
This publication is part of the project ‘Preparing for vector-borne virus outbreaks in a changing world: a One Health Approach’ (NWA.1160.1S.210) which is (partly) financed by the Dutch Research Council (NWO).
Authors: Chris A.M. Van Turnhout, Bernice Goffin, Jurrian van Irsel
...
State-dependent environmental sensitivity of reproductive success and survival in a shorebird
This publication is part of the project ‘Preparing for vector-borne virus outbreaks in a changing world: a One Health Approach’ (NWA.1160.1S.210) which is (partly) financed by the Dutch Research Council (NWO).
Authors: Jurrian van Irsel* (Corresponding author), Magali Frauendorf, Bruno...
PhD defence Rody Blom
On Wednesday the 28th of August Rody Blom, one of our 26 PhD’s will defend his PhD thesis titled: ‘Chasing Culex: The effects of landscape configuration and climate on Culex pipiens populations throughout the seasons’.
Walk in: 13:30Location: Omnia (Building 105, Hoge...
Inaugural lecture Gorben Pijlman
In November last year Gorben Pijlman was appointed professor Arbovirology & Medical Biotechnology at Wageningen University.
In the new upcoming academic year he will give his inaugural lecture entitled “Infections in facts”.
Date: Friday 20...
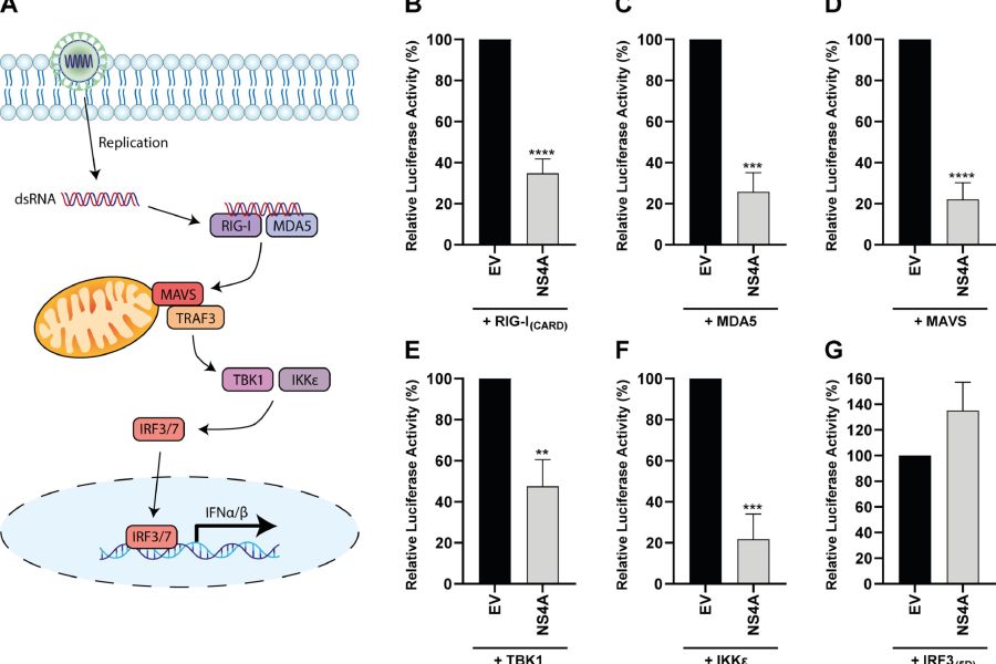
Usutu virus NS4A suppresses the host interferon response by disrupting MAVS signaling
This publication is part of the project ‘Preparing for vector-borne virus outbreaks in a changing world: a One Health Approach’ (NWA.1160.1S.210) which is (partly) financed by the Dutch Research Council (NWO).
Authors: Tessa Nelemans, Ali Tas, Marjolein Kikkert, Martijn J. van Hemert
...
Determinants of intended prevention behaviour against mosquitoes and mosquito-borne viruses in the Netherlands and Spain using the MosquitoWise survey: cross-sectional study
This publication is part of the project ‘Preparing for vector-borne virus outbreaks in a changing world: a One Health Approach’ (NWA.1160.1S.210) which is (partly) financed by the Dutch Research Council (NWO).
Authors: Pauline A. de Best, Ayat Abourashed, Laura Doornekamp, Eric C. M. van...
The potential role of the Asian bush mosquito Aedes japonicus as spillover vector for West Nile virus in the Netherlands
Authors: Charlotte Linthout, Afonso Dimas Martins, Mariken de Wit, Clara Delecroix, Sandra R. Abbo, Gorben P. Pijlman & Constantianus J. M. Koenraadt
Background
In recent years the Asian bush mosquito Aedes japonicus has invaded Europe, including the Netherlands. This species is a...
One Health PACT June retreat
On Friday June 21 we had an inspiring and highly interactive gathering of our PhD students and Principal Investigators at Universiteit Utrecht for a day dedicated to synthesizing knowledge from our past four years of One Health scientific research.Our focus was on integrating insights from...
The finale of the Mosquito Alert-project 2024
On Friday, June 14, the finale of the Mosquito Alert Citizen Science project of One Health PACT and Technasium took place. This project is organized by Prof. Eric van Gorp (Viroscience / One Health PACT) and Wilco Zwennis (Technasium), among others.
Starting in March 2024, the students from...
Taking it with a grain of salt: tolerance to increasing salinization in Culex pipiens (Diptera: Culicidae) across a low-lying delta
This publication is part of the project ‘Preparing for vector-borne virus outbreaks in a changing world: a One Health Approach’ (NWA.1160.1S.210) which is (partly) financed by the Dutch Research Council (NWO).
Authors: Sam Philip Boerlijst, Antje van der Gaast, Lisa Maria...
Koopmans member of the American National Academy of Sciences
Professor of Virology Prof. Marion Koopmans has been elected an international member of the National Academy of Sciences (NAS). This is an American independent, non-profit association of approximately 2,600 American and 537 international leading scientists, including approximately 190 Nobel...













